• Portal do Governo Brasileiro
  • Atualize sua Barra de Governo

embrapiii             Polo Formiga horizontal No

  • Institucional
  • Organograma
  • Linhas de PD&I
  • Contato

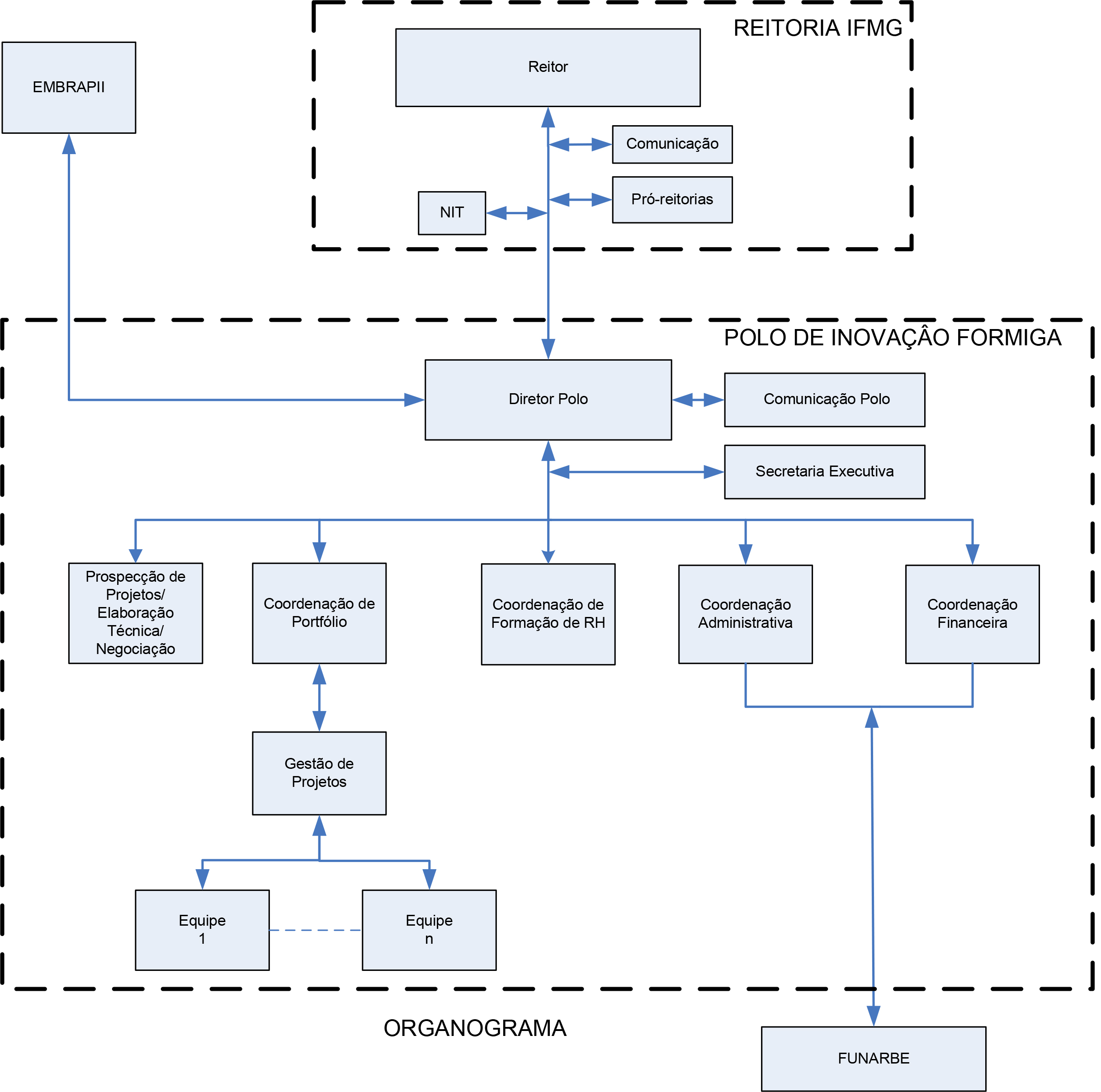
Organograma

organograma

voltar ao topo
  • Acesso à Informação
    • Equipe de Gestão
    • Pesquisadores
    • Projetos PD&I
    • Parceiros
    • Normas e Publicações
    • Equipamentos
    • Softwares
    • Editais
    • Notícias
    • E-mail
    • Links Úteis
    • Agenda
  • Central de Serviços
  • Acesso Rápido
    • ebraryebrary
    • PearsonPearson
    • forscienceforscience
    • funarbefunarbe
    • ouvidoriaouvidoria
    • transparenciatransparencia
    • periodicosperiodicos
    • cnpqcnpq
    • capescapes
  • Redes Sociais
    • FacebookFacebook
    • Youtube Youtube
    • TwitterTwitter
    • Linked inLinked in

embrapiiiifbrasil polo